各位老师:
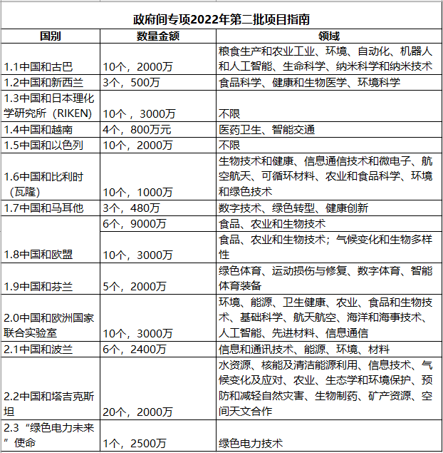
国家重点研发计划“政府间国际科技创新合作”重点专项2022年度第二批项目将设立 13个指南方向,支持与17个国家、地区、国际组织和多边合作机制开展科技合作,拟支持项目数约108个,国拨经费总概算3.368 亿元人民币。每个项目实施周期一般为 2~3 年。项目不下设课题,具体如下:

“战略性科技创新合作”重点专项 2022 年度第二批港澳台项目设立内地与香港联合资助研发项目1个指南方向,拟支持项目数 20~25个,国拨经费总概算0.5亿元人民币。
根据《科技部关于发布国家重点研发计划“政府间国际科技创新合作”等重点专项2022年度第二批项目申报指南的通知》(https://service2.most.gov.cn/kjjh_tztg_all/20220427/4892.html)(国科发资〔2022〕101号)要求,为做好项目组织推荐与申请工作,现将有关事项通知如下:
一、申报要求
申报单位根据指南支持方向的研究内容以项目形式组织申报,项目不设任务(或课题)。项目应整体申报,须覆盖相应指南方向的全部考核指标。
鼓励有能力的女性科研人员作为项目负责人领衔担纲承担任务,并积极吸纳女性科研人员参与项目攻关。
二、申报资格要求
项目负责人和项目骨干只能主持或参与1项本专项项目。
对于“政府间国际科技创新合作”重点专项中央财政专项资金预算不超过400万元的项目,与其他重点专项项目(课题)互不查重。
项目负责人、项目骨干的申报项目和国家科技重大专项、国家重点研发计划、科技创新2030——重大项目在研项目总数不得超过2个。
计划任务书执行期(包括延期后的执行期)到2022年12月31日之前的在研项目(含任务或课题)不在限项范围内。
三、申报方式
1.请认真阅读总体通知要求和专项指南,严格遵守时间节点。
2.请各位老师高度重视,尽快组织研究专项指南,积极联系境外合作方。请有意向申报的老师填写申报意向汇总表(见附件5)于5月9日之前发送至hlpxzy@163.com。项目负责人申请国家科技管理信息系统账号请联系科研秘书。合作协议请从公司智慧华中大网上办事大厅办理。
3.本次申报试行无纸化申请,请各申报单位严格遵循国家、地方各项疫情防控要求,创新工作方法,充分运用视频会议、线上办公平台等信息化手段组建研发团队,减少人员聚集,按要求通过国家科技管理信息系统公共服务平台(https://service.most.gov.cn)进行网上填报。申报材料中所需的附件材料,全部以电子扫描件上传。
网上填报预申报书的受理时间为:2022年5月10日8:00至6月30日16:00。申报项目通过首轮评审后,申报单位按要求填报正式申报书,并通过国家科技管理信息系统提交,具体时间和有关要求另行通知。
四、校内联系人
学 院:黄礼平 朱启军 87543032
科发院:易 宪 刘 荣 87558293
附件:
1.“政府间国际科技创新合作”重点专项2022年度第二批项目申报指南
2.“战略性科技创新合作”重点专项2022年度第二批港澳台项目申报指南
3.“政府间国际科技创新合作”重点专项2022年度第二批项目形式审查条件要求
4.“战略性科技创新合作”重点专项2022年度第二批港澳台项目形式审查条件要求
5. 申报意向汇总表
伟德国际VICTOR1946
2022年4月28日